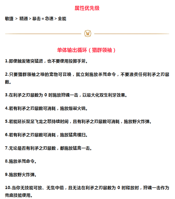
12.0生存猎全解析丨天赋、BIS装、附魔、属性优先级、输出循环!










文章版权和声明
三乐网遵循行业规范,本站的文章均来源于原创,转载务必注明来源于三乐网,不尊重原创的行为我们将追究相关责任
热门帐号
推荐资讯
热门资讯
湘ICP备20000026号-2