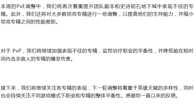
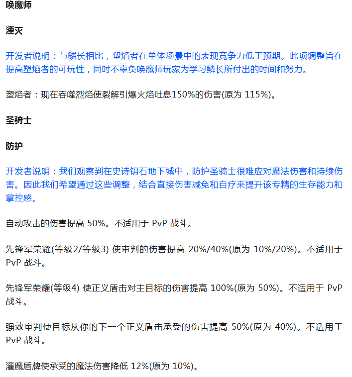
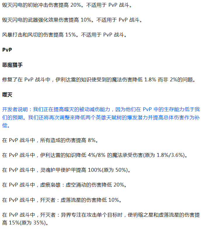
魔兽:4月9日到来的职业调整!大量DPS加强!酒仙削弱其他T大加强!











文章版权和声明
三乐网遵循行业规范,本站的文章均来源于原创,转载务必注明来源于三乐网,不尊重原创的行为我们将追究相关责任
热门帐号
推荐资讯
热门资讯
湘ICP备20000026号-2