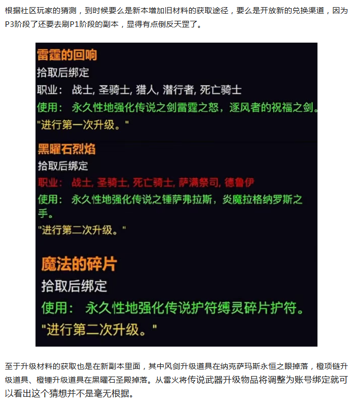
魔兽世界:时光服P3最新挖掘,橙武爆率提高,大批60级魔改BIS级装备回归



最后就是大家最关心的装备追赶机制了,P3阶段将会新型泰坦余烬兑换213装等的装备,也就是说只要你有足够的泰坦余烬,那么到时候小号创建就是213装等,可以直接打团了。以上数据来源挖掘或者猜测,不代表最终的结果,一切以官方公布为准。
文章版权和声明
三乐网遵循行业规范,本站的文章均来源于原创,转载务必注明来源于三乐网,不尊重原创的行为我们将追究相关责任
热门帐号
推荐资讯
热门资讯
湘ICP备20000026号-2